人工智能不再是关于是否存在的问题,而是在哪里。当速度、隐私或故障重要时,在边缘运行推理▽◇,利用云端实现规模化。
对于任何组织来说,问题不再是是否使用人工智能,而是在哪里运行以最大化战略投资回报率(ROI)。先进人工智能的引入——从用于内容创作的大规模生成式人工智能模型到驱动自主决策的大批量智能人工智能系统——从根本上挑战了计算机的既有经济学。
我们现在处于混合云和边缘计算的现实中□▷。本文重点介绍构建一个动态财务模型,准确计算这些复杂AI工作负载的总拥有成本(TCO)和投资回报率(ROI)□◇▷,识别中心化权力(云端)与去中心化接近(Edge)之间的临界点▷○。
对于任何人工智能工作负载,尤其是人工智能推理,最根本的经济决策,是如何在庞大••、集中化的GPU计算能力需求与数据源边——即数据源附近——处理数据的优势之间取得平衡☆○◆。
利用超大规模云GPU集群为训练大型模型和运行复杂推理提供了无与伦比的强大性能…▷…,适用于非时间关键的应用。然而,这种方法伴随着显著且常被低估的成本,直接影响解决方案的TCO:
传统的超大规模模型会在数据离开组织网络时支付高额且持续的出口费用。将大量边缘生成的数据(例如原始4K视频流、高频物联网传感器数据)传回云端处理,仍然消耗巨大的带宽,无论费用如何。这会导致网络拥堵,这是一种隐藏的延迟和复杂性成本。
通过将AI工作负载移近数据生成地,边缘引入了云端无法匹敌的关键投资回报率因素:
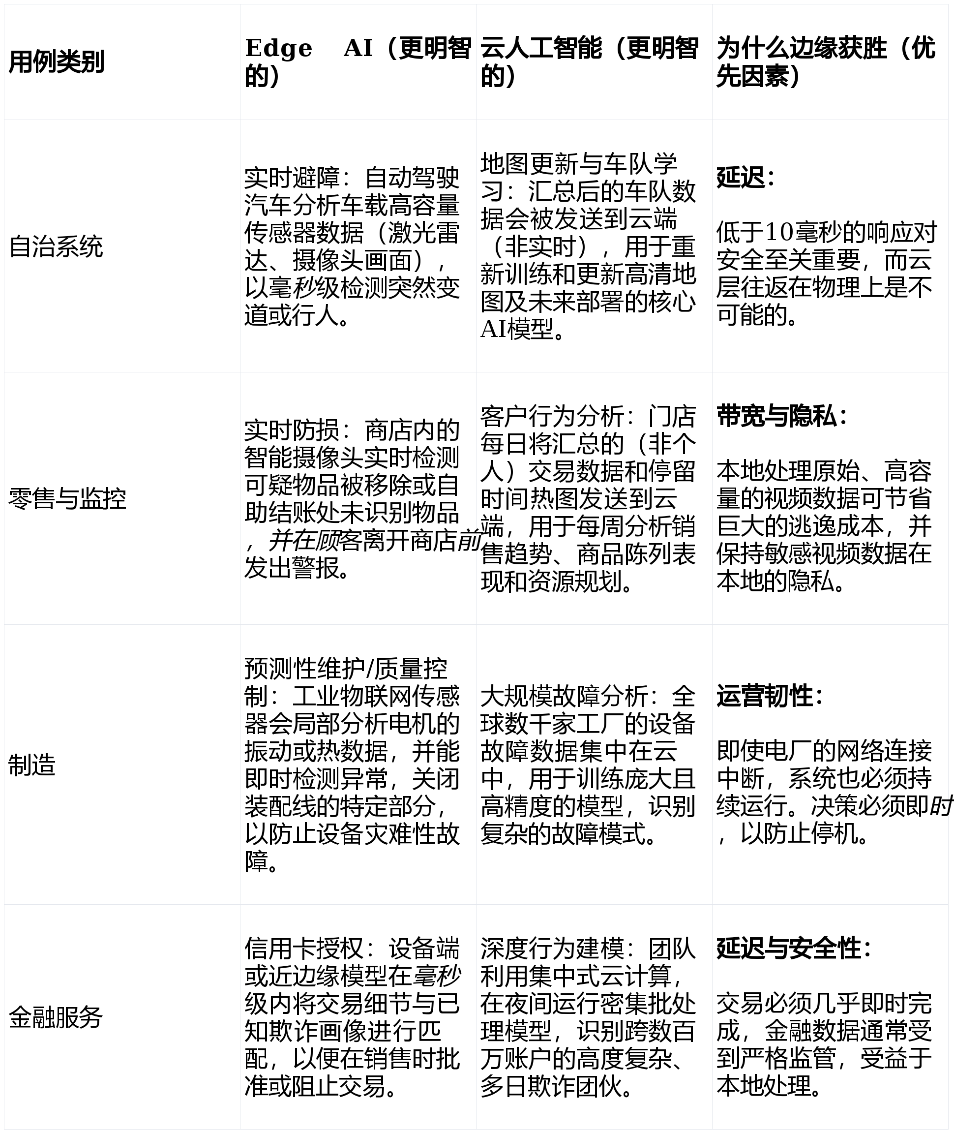
最大化AI投资回报率的关键一步是识别延迟、合规性或网络限制超过云规模的临界点▪。在边缘和云之间的选择取决于优先考虑一个因素□▼▪:速度、规模或合规性。混合云的新计算方法在于理解哪个位置能优化特定工作负载的优先级因素。

AI投资回报率的最终优化需要采用动态的两阶段混合AI生命周期策略。这种方法最大化了每种环境的强度:
通过结合云的规模用于开发和边缘部署的速度,组织从分散的支出转向一个连贯且以价值为导向的基础设施。
这一动态的财务框架使数据驱动策略成为可能,将高价值AI资产置于最佳位置,最大化价值:
通过实施这一动态的投资回报框架,组织确保每一美元投入AI基础设施都直接关联到可衡量的业务成果●◁◇,将战略转变为战略性、价值驱动的资产。
CXOUNION社群聚焦人工智能技术与应用落地,CXOUNION社群成员有▽□□:广东省广晟资产经营CFO★•、国能领航城市建设投资CFO、德力西集团CFO▼▷△、网易CFO、宁夏天元锰业集团CFO……、河北省物流产业集团CFO◆▷…、内蒙古伊泰集团CFO、广东省建筑工程集团CFO、辽宁嘉晨集团CFO、广州越秀集团CFO▼、渤海银行CFO、上海城建CFO、福建大东海实业集团CFO▲▲☆、上海中梁企业发展CFO、山西煤炭进出口集团CFO、四川省交通投资集团CFO、福建省三钢(集团)CFO▷-、北京首都开发(集团)CFO、晶科能源CFO•、重庆化医CFO、深圳市爱施德CFO、上海华谊CFO、中国信息通信科技集团CFO返回搜狐,查看更多